




瑞士洛桑大學的研究人員通過對BrM生物學的更深入理解,為這些侵襲性腫瘤提供了有效的治療策略。瑞士洛桑大學的研究人員在 Cancer Cell 期刊發表了題為:Interrogation of endothelial and mural cells in brain metastasis reveals key immune-regulatory mechanisms 的研究論文。>>>商務洽談,點此處,在線咨詢
最近對腦轉移瘤(BrM)患者樣本的分析揭示了腦腫瘤微環境(TME)在調節原發性和轉移性腦惡性腫瘤疾病進展中的重要性。BrM中TME的巨大復雜性正在被揭示,其中免疫細胞景觀是迄今為止的重點,然而,目前缺乏類似的人類BrM血管腔隙的全面圖譜。
血腦屏障(BBB)是由內皮細胞(EC)、壁細胞、星形膠質細胞終足和緊密相關的小膠質細胞組成。內皮細胞形成的緊密連接作為選擇性屏障,允許必要的營養物質進入,同時保護大腦免受病原體和有毒物質的侵害。然而,轉移性癌細胞可以通過不同的機制穿過BBB,在這些癌細胞定植大腦后,會改變其血管系統,形成血腫瘤屏障。雖然這種異常的血管系統可能使外周免疫細胞浸潤,包括CD8+T細胞,但并不會誘導持久的免疫反應。
在這項研究中,研究團隊對腦腫瘤血管系統的關鍵組件進行了深入分析。對來自人類和小鼠腦轉移瘤(BrM)和非腫瘤腦樣本的血管細胞進行了單細胞RNA測序、批量RNA測序,以及空間腫瘤微環境(TME)成像分析,并使用BrM模型進行臨床前研究,以嘗試解答以下問題:BrM中的內皮細胞和壁細胞的異質性是什么?這些血管組分中與BrM相關的結構和分子改變是什么?我們如何在治療上靶向BrM血管系統?
該研究通過對BrM生物學的更深入理解,為這些侵襲性腫瘤提供了有效的治療策略。該研究的分析顯示,腦轉移瘤(BrM)中的內皮細胞和壁細胞的基因表達模式與來自非癌腦組織的相同細胞之間的存在顯著差異。這表明了腦腫瘤血管存在多種畸變,包括內皮細胞和壁細胞的細胞間連接和粘附性問題,反映了腫瘤血管的眾所周知的“滲漏性”,這些變化抑制抗腫瘤免疫反應或誘導靶向癌細胞的T細胞的自殺。
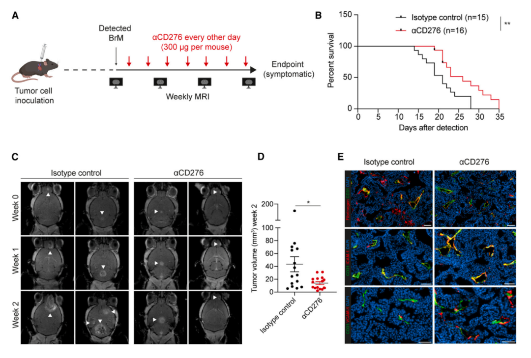
研究團隊將上述試驗數據與小鼠模型集成,創建了一個發現針對BrM的血管系統的治療靶點的平臺。 發現了一種免疫抑制分子——CD276,CD276在腦轉移瘤的內皮細胞和壁細胞中尤其豐富,可作為癌癥免疫治療的新興靶點,CD276已知可以抑制T細胞增殖,支持癌細胞的免疫逃逸,并與癌癥患者的不良預后相關。研究團隊進一步證實,靶向CD276的抗體能夠抑制乳腺癌小鼠模型中的腦腫瘤生長,并顯著延長了其生存時間。此外,這一治療還在分子水平上改變了血管結構,并促進了殺傷性T細胞進入腫瘤。
研究團隊表示,這項研究除了確定CD276是腦轉移瘤的有潛力的治療靶點外,還為血管系統、免疫細胞和癌細胞之間的復雜相互作用提供了重要見解,對于開發針對腦轉移瘤的治療干預具有重要轉化意義。
來一份IVD體外診斷試劑GMP車間的設計方案和報價 CEIDI西遞
地址:上海市虹橋商務區富力環球中心
COPYRIGHT ?2011-2021 西遞凈化 版權所有 律師聲明:本網站板式設計及所有圖片一律不得轉載或鏡像。 網站備案號: 滬ICP備11045524號-15
全國服務熱線
地址:上海市虹橋商務區富力環球中心
網站備案號: 滬ICP備11045524號-15/p>



